德州职院新增两项国家级立项
作者: 审核: 复核: 时间:2025-09-01 点击数:
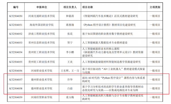
近日,教育部职业院校信息化教学指导委员会正式发布《关于2025—2026年度全国高等职业院校信息化教学改革暨教材建设研究项目立项通知》,我校教师申报的两项课题在全国269个申报项目中脱颖而出,成功入选国家级立项名单!


据了解,本次项目申报工作紧扣响应国家教育数字化战略行动主题,旨在推动高等职业院校以人工智能为驱动力的专业、课程、教材、教师、实践等关键要素教学改革,探索构建具有中国特色的职业教育体系。
作为山东省教育数字化改革的积极践行者,我校将以此为契机,以数字化转型作为教育高质量发展的核心支撑,驱动课程、教材体系智能化重构,驱动教学资源数字化升级,驱动评价机制动态化创新,为培养新时代大国工匠打造“数字摇篮”。